| Sign In | Join Free | My chinaqualitylighting.com |
|
1. Quality Control
Good quality spring is made up of two main parts,one part is the material and other part is the production process.From material purchase to the production process,then to the finished product inspection,we are equipped with one QC to supervise each part to ensure the quality of the products to our customers.
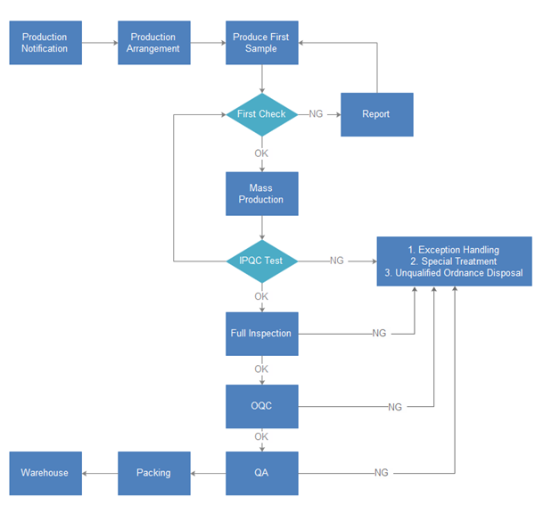
2. Quality Control Flowchart

|
|
|
|